夏季酷暑冷水机高效运行与维护指南!
进入6月,多地迎来高温天气,对于温度变化敏感的冷水机组的整体运营,更是提出了巨大的考验。散热不良、高压报警、制冷衰减...这些问题一旦爆发,轻则影响生产进度,重则造成设备损坏、生产停滞,损失惨重!

凯德利专为夏季高温定制的酷暑运维指南,助你的制冷设备稳如磐石,高效度夏!
ONE 夏季运行三大注意点
环境通风和散热
确保冷水机(尤其是风冷式)安装在通风良好、无遮挡的区域。四周预留足够空间,通常前后>1.5米,左右>1米,远离热源及西晒墙面,保证散热气流畅通无阻。
定期清除设备周边及冷凝器翅片上的积尘、柳絮、杂物,保持气流畅通。
冷却介质状态
冷却水温监控: 密切注意冷却水进水温度。通常要求≤32℃。温度过高会导致冷凝压力飙升,效率下降甚至高压报警停机。
冷却水流量保障: 确保冷却水系统(冷却塔、水泵、管路)运行正常,流量达到机组额定要求。流量不足是夏季高发故障诱因。
风冷散热器清洁: 定期用压缩空气或软毛刷清洁冷凝器翅片。油污粉尘严重时,需使用专用清洗剂,清洗后务必彻底冲净。翅片堵塞是风冷机夏季效率杀手!
运行参数监控
每日定时记录蒸发压力/温度、冷凝压力/温度、压缩机运行电流、冷冻水及冷却水进出水温差等核心参数。
高压预警管理: 夏季冷凝压力易攀升。当压力值接近或达到设备报警设定值,须立即排查散热系统、制冷剂充注量或系统气密性。
电流状态监测: 异常升高的运行电流往往是冷凝压力过高或机械负载增加的信号。
TWO
核心运维和保养技巧
冷凝系统深度清洁
风冷机组: 增加冷凝器翅片清洗频次,优先使用压缩空气或软毛刷。重度油污需使用专用中性清洗剂,清洗后彻底冲洗干净。同时检查风扇运行状态、扇叶完整性及轴承润滑情况。
水冷机组: 根据水质状况制定清洗计划,每月清洗冷却水系统Y型过滤器或篮式过滤器。每6个月至2年进行一次冷凝器管路化学清洗或物理通炮(针对管壳式),清除水垢与沉积物。
制冷剂与润滑系统检查
系统气密性: 定期检查管路、阀门、接头等易漏点,发现油渍痕迹应及时检漏并处理(需由持证专业人员操作)。
润滑油管理: 按设备手册要求检查压缩机润滑油位。对于运行时间较长的机组,建议进行油品抽样检测,分析酸值、粘度、含水量等指标。
电气与控制系统维护
检查并紧固电源及控制线路端子;检查主接触器、继电器触点状态,避免烧蚀导致接触不良或缺相;定期校验温度传感器、压力传感器的准确性,确保控制依据可靠。
THREE
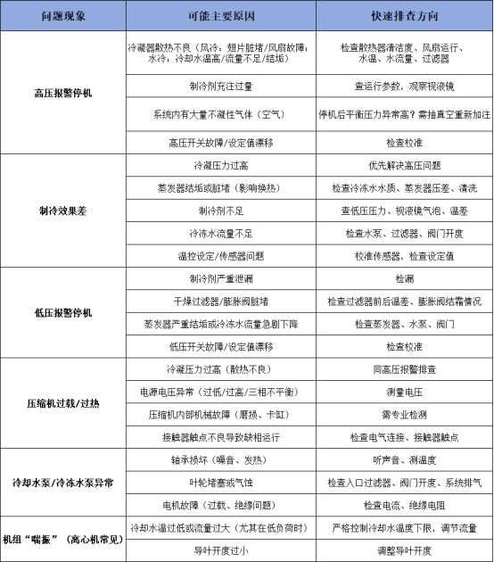
常见问题及原因速查

kaydeli Tips
预防大于抢修! 盛夏来临前进行全面预防性保养,例如清洗冷凝器/蒸发器、更换过滤器、检查电气、测试安全装置、水质处理等至关重要。
专业保障安心! 复杂操作,交给我们凯德利品牌认证专业工程师团队,7x24小时为您守护! (运维热线:400-8788-896)
觉得有用请转发收藏这份“抗暑”宝典 !你在冷水机运维中还遇到过哪些故障?欢迎留言分享交流!
推荐新闻
-
3月25-27日 | 凯德利邀您共鉴中国氢能展(北京)
2026-03-19 -
引领恒温技术,共创绿色未来 | 凯德利集团2026全球精英招募中
2026-03-12 -
校友情深促合作,产业协同谋共赢
2026-03-12 -
强链协同 智造未来 | 凯德利与科锐晟签署战略合作协议
2026-03-12 -
凯德利-35℃极端工况冷水机组通过国家级检测,以专业实力助力工业供热转型
2026-03-12







